天空框架

报告问题 查看源代码 每夜 build · 8.3 · 8.2 · 8.1 · 8.0 · 7.6

Bazel 的并行评估和增量模型。

数据模型

数据模型由以下各项组成:

  • SkyValue。也称为节点。SkyValues 是不可变对象,包含构建过程中构建的所有数据和构建的输入。示例包括:输入文件、输出文件、目标和配置的目标。
  • SkyKey。用于引用 SkyValue 的不可变短名称,例如 FILECONTENTS:/tmp/fooPACKAGE://foo
  • SkyFunction。根据节点的键和依赖节点构建节点。
  • 节点图。一种数据结构,包含节点之间的依赖关系。
  • Skyframe。Bazel 所依赖的增量评估框架的代码名称。

评估

通过评估代表 build 请求的节点来实现 build。

首先,Bazel 会找到与顶级 SkyKey 的键对应的 SkyFunction。然后,该函数会请求评估其需要评估的顶级节点,这反过来会导致其他 SkyFunction 调用,直到到达叶节点。叶节点通常表示文件系统中的输入文件。最后,Bazel 会得到顶级 SkyValue 的值、一些副作用(例如文件系统中的输出文件)以及构建中涉及的节点之间的依赖项的有向无环图。

如果 SkyFunction 无法预先确定执行其工作所需的所有节点,则可以多次请求 SkyKeys。一个简单的示例是评估最终被判定为符号链接的输入文件节点:该函数会尝试读取文件,发现它是符号链接,然后提取表示符号链接目标的文件系统节点。但它本身可以是符号链接,在这种情况下,原始函数也需要提取其目标。

这些函数在代码中由接口 SkyFunction 表示,并由名为 SkyFunction.Environment 的接口向其提供服务。函数可以执行以下操作:

  • 通过调用 env.getValue 请求对另一个节点进行评估。如果节点可用,则返回其值;否则,返回 null,并且该函数本身应返回 null。在后一种情况下,系统会评估依赖项节点,然后再次调用原始节点构建器,但这次相同的 env.getValue 调用将返回非 null 值。
  • 通过调用 env.getValues() 请求评估多个其他节点。这在本质上与前面的方法相同,只不过依赖节点是并行求值的。
  • 在调用期间执行计算
  • 具有副作用,例如将文件写入文件系统。需要注意,避免两个不同的函数互相干扰。一般来说,写入副作用(数据从 Bazel 流出)是可以的,读取副作用(数据在没有注册依赖项的情况下流入 Bazel)则不行,因为它们是未注册的依赖项,因此可能会导致增量 build 不正确。

行为良好的 SkyFunction 实现会避免以任何其他方式(例如直接读取文件系统)访问数据,而仅通过请求依赖项来访问数据,因为这会导致 Bazel 未注册对所读取文件的数据依赖项,从而导致增量 build 不正确。

当函数有足够的数据来执行其工作后,应返回非 null 值以指示已完成。

这种评估策略具有多项优势:

  • 密封性。如果函数仅通过依赖于其他节点来请求输入数据,Bazel 可以保证,如果输入状态相同,则会返回相同的数据。如果所有 Sky 函数都是确定性的,则表示整个 build 也是确定性的。
  • 正确且完美的增量效果。如果记录所有函数的所有输入数据,Bazel 只能在输入数据发生变化时使确切的一组节点失效。
  • 并行处理。由于函数只能通过请求依赖项相互交互,因此彼此不依赖的函数可以并行运行,并且 Bazel 可以保证其结果与顺序运行时相同。

增量

由于函数只能通过依赖于其他节点来访问输入数据,因此 Bazel 可以构建从输入文件到输出文件的完整数据流图,并使用此信息仅重新构建实际需要重新构建的节点:一组已更改输入文件的反向传递闭包。

具体而言,有两种可能的增量策略:自下而上和自上而下。哪种方法最合适取决于依赖项图的具体情况。

  • 在自底向上失效期间,构建图表并知道一组更改的输入后,系统会使所有传递依赖于更改的文件的节点失效。如果需要重新构建相同的顶级节点,则此方法最为理想。请注意,自底向上失效需要对上一个 build 的所有输入文件运行 stat(),以确定它们是否发生了更改。您可以使用 inotify 或类似机制来了解更改的文件,从而改进此问题。

  • 在自顶向下失效期间,系统会检查顶级节点的传递闭包,并仅保留传递闭包为空的节点。如果节点图很大,但下一个 build 只需要其中的一小部分,则这样做更好:自底向上失效会使第一个 build 的较大图失效,而自顶向下失效只会遍历第二个 build 的小图。

Bazel 仅执行自下而上的失效操作。

为了进一步实现增量构建,Bazel 使用了更改修剪:如果某个节点失效,但在重新构建时发现其新值与旧值相同,则因该节点发生更改而失效的节点会被“复活”。

例如,如果您更改了 C++ 文件中的注释,那么从中生成的 .o 文件将保持不变,因此无需再次调用链接器。

增量链接 / 编译

此模型的主要限制是,节点失效是完全失效或完全有效的:当依赖项发生变化时,依赖节点始终会从头重建,即使存在更好的算法可以根据更改更改节点的旧值也是如此。以下是此功能的一些实用场景:

  • 增量关联
  • 当 JAR 文件中的单个类文件发生更改时,可以就地修改 JAR 文件,而无需从头开始构建。

Bazel 不以原则性的方式支持这些内容的原因有两个:

  • 性能提升有限。
  • 难以验证变更的结果是否与完整重建的结果相同,而 Google 重视可按位重复的 build。

到目前为止,通过分解耗时的构建步骤并以此方式实现部分重新评估,可以实现足够好的性能。例如,在 Android 应用中,您可以将所有类拆分为多个组,并单独对其进行 dex 处理。这样一来,如果某个组中的类保持不变,则无需重新进行 dex 处理。

对应到 Bazel 概念

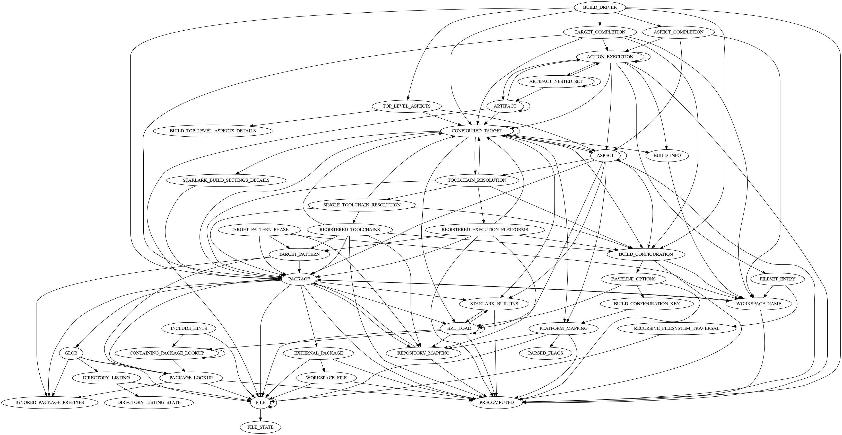
下面简要介绍了 Bazel 用于执行构建的主要 SkyFunctionSkyValue 实现:

  • FileStateValuelstat() 的结果。对于现有文件,该函数还会计算其他信息,以检测文件的更改。这是 Skyframe 图中的最低级节点,没有任何依赖项。
  • FileValue。由关心文件的实际内容或解析路径的任何内容使用。取决于相应的 FileStateValue 以及需要解析的任何符号链接(例如,a/bFileValue 需要 a 的解析路径和 a/b 的解析路径)。区分 FileValueFileStateValue 非常重要,因为在文件内容实际上不需要的情况下,可以使用后者。例如,在评估文件系统正则表达式(例如 srcs=glob(["*/*.java"]))时,文件内容无关紧要。
  • DirectoryListingStateValuereaddir() 的结果。与 FileStateValue 一样,这是最低级别的节点,没有依赖项。
  • DirectoryListingValue。由关心目录条目的任何内容使用。取决于相应的 DirectoryListingStateValue 以及目录的关联 FileValue
  • PackageValue。表示 BUILD 文件的解析版本。取决于关联的 BUILD 文件的 FileValue,还依赖于用于解析软件包中的正则表达式(在内部表示 BUILD 文件内容的数据结构)的任何 DirectoryListingValue
  • ConfiguredTargetValue。表示已配置的目标,它是分析目标期间生成的一组操作和提供给依赖的已配置目标的信息的元组。取决于相应目标所在的 PackageValue、直接依赖项的 ConfiguredTargetValues,以及表示 build 配置的特殊节点。
  • ArtifactValue。表示 build 中的文件,无论是源文件还是输出工件。工件几乎等同于文件,用于在实际执行构建步骤期间引用文件。源文件取决于关联节点的 FileValue,而输出工件取决于生成工件的任何操作的 ActionExecutionValue
  • ActionExecutionValue。表示操作的执行。取决于其输入文件的 ArtifactValues。它执行的操作包含在其 SkyKey 中,这与 SkyKey 应较小这一概念相悖。请注意,如果未运行执行阶段,则 ActionExecutionValueArtifactValue 将不使用。

下图直观地显示了 Bazel 本身构建后 SkyFunction 实现之间的关系:

SkyFunction 实现关系图